Its always good when you have an ancestor – or at least family – involved in one of history’s Great Events. Not that you wish them harm, but it increases the likelihood of there being records regarding their life – or at the minimum proves that they were there. Its one of the reasons military-minded ancestors are such a boon: not only do you get a shot at some personal info (height, weight, hair/eye colour, etc) but also – if you’re lucky – you get a sense of the kind of person they were.
During my investigations into my American families, its only my paternal side that has given me any long roots in America (not that the maternal side has none – I just haven’t been able to find it yet!), and there is a frisson when you get back as far as the 1600s and can count the ‘Founding Fathers’ of certain townships in your ancestry. But leading back to New Hampshire in the late 17th century there is also another event that looms at the back of your mind: the Salem witch trials.
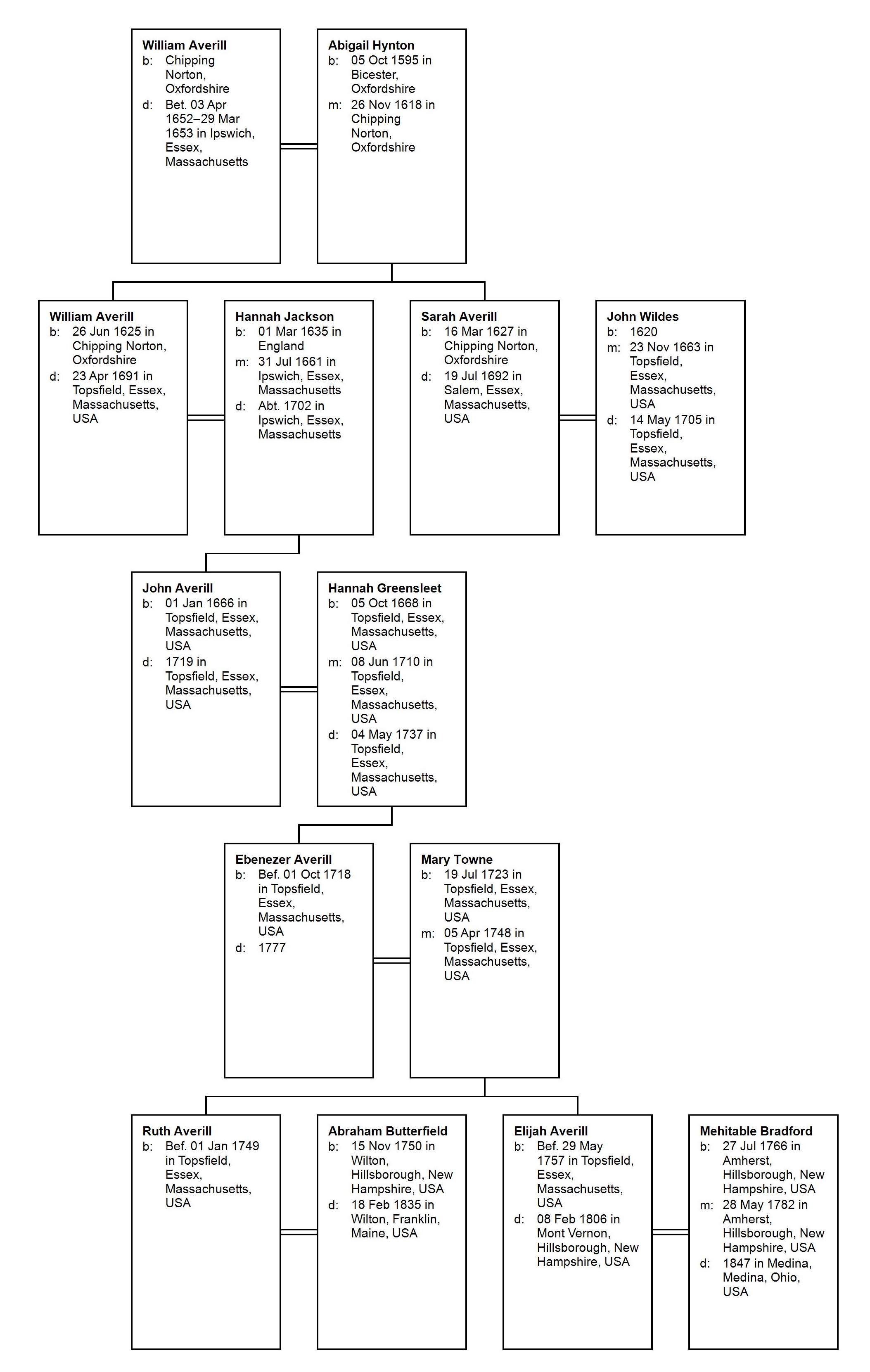
The trail started in Michigan, with the mother and adoptive mother of my paternal grandfather, Robert Leslie Payne. Nellie Pearl and her sister Nina Adell Davis were two of the 7 children born to Willis Henry Davis and Martha Butterfield. Martha was the granddaughter of Abraham Butterfield and Jennie (or Jemima) Averill of Ohio.
Here I got a bit lucky. The Averill (also spelt Averell, Avirill, Avery and many, many alternatives!) family is one that has long been established in America – and also in American genealogical circles.
Abraham and his wife were cousins – both descended from Ebenezer Averill and Mary Towne of Topsfield, Essex, Massachusetts.
It was when reading some biographical information regarding the above Ebenezer’s father, John, that my eyes went wide.
John Averell was married by Rev. Mr. Capen, June 8, 1710, at Topsfield, to Anne Greensleet, “both of Topsfield”. Her Christian name appears in records as Ann, Anne, Anna, and Hannah ; her surname – if she was of the Salem stock of Greensleets, appears in records as Greensled, Greenshed and Greenleaf. She may have been a granddaughter of Thomas Greensleet of Salem by one of his several sons whose names appear below. The Averells and Greensleets had a common interest in the Salem witchcraft accusations and executions, as Ann Greensleet, wife and widow of the above Thomas Greensleet (and later the wife and widow of Jacob Pudeator (Pointdexter) of Salem), was accused of witchcraft, and, as Ann Pudeator, was executed at Salem in 1692, as was also John Averell’s aunt, Sarah (Averell) Wildes.
(Subsequent research has given the Greensleet connection in more detail.)
Not one but TWO women convicted of witchcraft in the one family – and one a direct ancestor. Now that is something to get excited about.
(If you feel that I’ve rushed you through a whole heap of generations to get here, and that I’ve missed a lot of documentation and records out – then you’d be right. And I semi-apologise.)
So who are these two women, Sarah Averell Wildes and Ann Pudeator? And what were the Salem witch trials all about?

Salem Village map of 1692, at the start of the Salem witch trials, as created in 1866 from historical records by Charles W. Upham, Salem Witchcraft, With an Account of Salem Village and a History of Opinions on Witchcraft and Kindred Spirits (1867).
Ann Pudeator was my 9 x great-grandmother. Nobody seems to know where or when she was born, or her maiden name, or when she married her first husband Thomas Greenslit. His will reveals that they had 5 children: Thomas, Ruth, John, Samuel and James. At some point following Thomas death in March 1677, Ann married Jacob Pudeator (this is actually a corruption of the surname Pointdexter). Jacob was approximately 20 years Ann’s junior and the marriage took place a year after his first wife (who Ann had nursed) died. He himself died in November 1682 and Ann was left a professional woman of property in a male-dominated society.
Following accusations by several people (including one – John Best Junior – who “hath been formerly whipt and likewise is [recorded] for a Lyar” but said Ann was a witch because she “would chide me when I came home from turning the cow back”) a warrant for Ann Pudeator and another woman, Alice Parker, was written on 12 May, 1692.
Ann was brought to trial on 02 July, 1692. Sarah Churchill was the first to accuse Ann of having tormented her, by appearing with the book of the devil and asking her to sign it. She also accused Ann of having presented her with several images of accusing girls that she proceeded to torture like voodoo dolls with thorns. Five more of the circle of accusing girls confirmed these accusations – both Mary Warren and Ann Putnam falling into fits during her examination and then being cured by a touch of Ann’s hand. In addition to these displays, Elizabeth Hubbard, Mary Walcott, and Sarah Bibber also presented testimony that Ann had afflicted them through pinching, pressing and choking. The constable Joseph Neal described his discovery of “curious containers of various ointments” suspected to have been associated with Ann’s alleged witchcraft at her house upon her arrest, and asserted that she was an “ill-carriaged woman” whom he was convinced had adversely affected his wife in her service as midwife. During her examination Ann insisted that these jars were simply filled with Neat’s Foot Oil. Incriminating evidence of Ann’s relation to animal familiars was given by Samuel Pickworth, who related seeing a bird fly by one night as he walked upon Salem Street, and soon after noticing a woman coming out of Ann’s home, presumably the same entity as the bird. Going even farther, Mary Warren said that Pudeator had caused John Turner to fall from a tree, and accused Ann of killing her husband Jacob, Jacob’s first wife Isabel, as well as the wives of John Best and Joseph Neal.
Although her testimony in itself was not particularly noteworthy, her petition to the court, written before her death, merits acknowledgement for its simple denunciation of her accusers. Ann accused Mary Warren, Sarah Churchill, John Best, Sr. and Jr., and Samuel Pickworth of bearing false witness against her.
Oddly, there is no evidence that any of Ann’s children came to her defense during the trials. Widowed and abandoned by her remaining kinfolk, Ann, at that time somewhere between 70 and 75 years old, was hanged upon Gallows Hill on 22 September, 1692, in what would be the final set of executions resulting from the Salem Witch trials.
In October 1710, the General Court passed an act reversing the convictions of those for whom their families had pleaded, but Ann Pudeator was not among them. Ann was finally exonerated in 1957 by the Massachusetts State Legislature.
If Ann was guilty of defying the Puritan gender standard of the unassertive and docile female, then the same could also be said of Sarah Averell Wildes, my 9 x great-aunt.
Brought before the Ipswich Quarterly Court aged 22 in November 1649 and subsequently charged with fornication with Thomas Wordell and was whipped. Several years later, in May 1663, she was again back in court in Ipswich. The charge? Wearing a colourful silk that went against the Puritan dress code.
Sarah married John Wildes, as his second wife, and they had one son, Ephraim. John also had a number of children from his first marriage – including two girls named Sarah and Phoebe. Both Sarah and Phoebe, along with Sarah’s husband, Edward Bishop, were also accused of witchcraft, although none of the 3 were found guilty. (Edward and Sarah were imprisoned for 37 weeks, at first in Salem and then in Boston.)
John’s first wife, Priscilla Gould, died in April 1663. Sarah and John married in November 1663. Considering that John had nine children to look after this, perhaps, is not surprising. In 1686, John testified against his ex brother-in-law, Lieutenant John Gould, when he was charged with treason. John Gould was found guilty of “uttering malicious treasonable and seditious speeches” in August, 1686. After paying a fine, he was released; but he would never forgive his former brother-in-law, John Wildes. Shortly afterwards, Mary Gould Reddington (Priscilla’s sister) began to spread witchcraft stories about Sarah. John Wildes then threatened to sue Mary’s husband, John Reddington, for slander, but Mary denied her previous statements. But, for Sarah Averill, the damage had already been done. It is somewhat pertinent to now that the Goulds were related to the powerful Putnam family of Salem.
On 21 April, 1692, a warrant was issued for Sarah’s arrest based on a complaint made the same day by Thomas Putnam Junior and John Buxton. She and others were accused of afflicting Ann Putnam Junior, Mercy Lewis and Mary Walcott. She was arrested the next day and taken to Salem where she was examined by Justices Hathorne and Corwin. In this examination and later ones, she would not only be accused by the afflicted girls, but also by Deliverance Hobbs, who had also been accused and just happened to have been arrested by John and Sarah’s son, Ephraim, who held the position of Topsfield constable. Ephraim himself testified that he seriously believed Hobbs’ accusation to be vengeance against him for arresting her. Deliverance would say that Sarah had brought her the Devil’s book to sign, to which Sarah replied “I am not guilty, sir… I never saw the book in my life and I never saw these persons before.”
On 13 May, 1692, 65 year-old Sarah was sent to the Boston Jail in fetters and handcuffs to await further trial. During her imprisonment her husband and their son travelled back and forth to see that Sarah was fed and clothed and to give her such comfort as they could. There were a number of people during her trial or in depositions that provided testimony against her including Humphrey Clark, Thomas Dorman, John Andrew John Gould, Zacheus Perkins, Elizabeth Symonds, Nathaniel Ingersoll, and the Reverend John Hale.
Sarah Averill Wildes was condemned for the practice of witchcraft. She was executed by hanging on 19 July, 1692.
The witch trials themselves are often held up as an example of mass hysteria and the dangers of isolationism and religious zealotry. In total 19 people were hanged for witchcraft, one man was pressed to death and four people died in prison. One of the accused, Dorothy Good, was just 4 years old when she was interrogated by a magistrate and imprisoned for 9 months. She was never indicted or tried, but suffered from insanity as a result.
Four years old.
The cause of witch trials in general is difficult to pinpoint, but Salem wasn’t unique – and neither was America: European witch hunts peaked between 1580 and 1630 but continued until the late 18th century. In 1675, the Torsåker witch trials took place in Sweden, where seventy-one people were executed for witchcraft in a single day. The Salzburg witch trials in Austria led to the death of 139 people between 1675 and 1690. The last execution for witchcraft in England took place in 1716, when Mary Hicks and her daughter Elizabeth were hanged. Janet Horne was executed for witchcraft in Scotland in 1727. Helena Curtens and Agnes Olmanns were the last women to be executed as witches in Germany, in 1738. In Austria, the last capital trial took place in Salzburg in 1750.
New England saw the start of the witch trials in at least 1647, with 12 people being executed in the colony before 1692.

Samuel Parris, 1653-1720, puritan minister in Salem Village during the Salem witch trials; original in the collection of the Massachusetts Historical Society
Salem Village was known for its many internal disputes, and for disputes between the village and Salem Town. Samuel Parris was appointed the first ordained Puritan minister and took up the post in July 1689. Many of the town people thought that Parris’ wife, Elizabeth Eldridge, was too beautiful and that her beauty was a clear sign that Parris was a man of incredible lust. There were also disputes over his pay and, in October 1691, the town vowed to stop paying his wages. The issue was further antagonized by Samuel’s perceived arrogance when he purchased gold candlesticks for the meetinghouse and new vessels for the sacraments. These issues, and others that were more personal between the villages, continued to grow unabated. He was also known to deliberately seek out “iniquitous behavior” in his congregation and make church members in good standing suffer public penance for small infractions. This contributed significantly to the tension within the village. Its bickering continued to grow unabated. Historian David Starkey suggests that, in this atmosphere, serious conflict may have been inevitable.
Obviously Samuel was not the cause of the outbreak in Salem, but his inability to deal with the disputes of his congregation didn’t help matters.
It is also important to remember that at this point in history, the supernatural was considered part of everyday life; many people believed that Satan was present and active on Earth. This concept emerged in Europe around the fifteenth century and spread with colonists to North America. Men and women in Salem believed that all the misfortunes could be attributed to the work of the devil; when events such as infant death, crop failures, or social friction among the congregation occurred, the supernatural was blamed.
On top of this superstition, life was governed by the precepts of the Church, which was Calvinist. Instrumental music, dancing, and celebration of holidays such as Christmas and Easter, were absolutely forbidden, as these were considered to have roots in Paganism. The only music allowed was the unaccompanied singing of hymns – as the folk songs of the period were thought to glorify human love and nature, they were considered to be against God. Toys and especially dolls were forbidden as play was considered a frivolous waste of time.
Scholars have layered many explanations for what happened in Salem, from psychological hysteria to biological disease (ergotism, encephalitis lethargica, sleep disorders), from rampant misogyny (at least 75% of all victims in Europe and North America were female) to religious reformation. Personally, I believe that the majority of accusers acted out of jealousy, spite, greed and what would now be termed ‘peer pressure’. Its sad to think that the deaths of so many people can be laid at the door of the lowest of human traits.
As an aside I came across some wonderfully misogynistic quotes whilst looking into this.
From an unnamed judge, c. 1600:
The Devil uses them so, because he knows that women love carnal pleasures, and he means to bind them to his allegiance by such agreeable provocations.
From the Malleus Malificarum (1486):
All wickedness is but little to the wickedness of a woman … What else is woman but a foe to friendship, an inescapable punishment, a necessary evil, a natural temptation, a desirable calamity, a domestic danger, a delectable detriment, an evil of nature, painted with fair colours!

The Obscene Kiss, an illustration of witches kissing the Devil’s anus from Francesco Maria Guazzo’s Compendium Maleficarum (1608).
Ann Pudeator and Sarah Wildes – I salute you.










Well I kissed the Devil’s anus once and I’m fine….
LikeLike
I’m *fine*, really. Totally fine. Just a devil pube. Devil taint on my tongue, bit I’m fine.
LikeLike
We’re related! My maternal grandmother was Gladys Averill. Her line comes from Ebinizer’s brother John I found you via a google search as I am making my first trip to Salem (and Vermont where my line moved to). Nice to meet you!
LikeLike
Hi Dorianne! Thank you so much for the message! I don’t think I’ve ever met another Averill connection before, so its very nice to meet you too! I assume that you’re still in the US, but not in Vermont …? Whereabouts are you based now? 🙂
LikeLike
I live in California! My family line is a series of John Averill’s and one finally had a son named Mark. Mark’s son was Volney who moved from VT to CA after the civil war. The Averills founded towns in Vermont and Volney married into a family that had established the town of Los Gatos in California.
I inherited a handwritten family tree from my grandmother but I reactivated my Ancestry.com account as I’ve been planning our trip over the last few days and I wanted to visit places of significance for my family.
Funny enough, my dad’s family line includes Adams from Missouri….
LikeLiked by 1 person
That trip sounds wonderful! I have 2 very different journeys for either side of my family! I love that you have Missouri Adams! Sadly, I haven’t been able to take that line back very far yet which is disappointing.
LikeLike
At the risk of appearing as a stalker, I popped around on your site. You’re a great writer and your research is phenomenal.
When my partner got home, I told them that I had found a distant relative who is also obsessed with dinosaurs and dogs. He laughed and said it must be hereditary. We have a 7 foot tall t-rex statue in our garden.
LikeLiked by 1 person
Haha if you’re going to leave comments like that then please stalk me more!! You are very kind, thank you. That actually means a lot.
Oh I love the sound of your garden already!! I haven’t quite gone that far, but my other half is never short of a theme for any gifts he needs to buy me! I went to SLC a few years ago for a work conference (genealogy-based) and met on of my cousins who lives there and I made her take me to the Natural History Museum of Utah! I would love to visit the NHM in LA and the one in New York, and the Field Museum in Chicago! I have quite the list!!
LikeLike
Do you do genealogy for work? That would explain your incredible research.
I did not make it to the SLC museum when I was there in 2019! However, in Moab, Utah, there is a giant field with life sized dinosaur replicas sorted by correct period. We were on a road trip to the various National Parks of Utah and I insisted we pull over (my Instagram is dorogrrrl and i have a few pictures there)
For our October trip, we’re actually starting in Washington DC to hit museums for a few days before driving north. For my birthdays, we travel to museums/cities and for my partner’s birthday, we usually go to National Parks to hike. My last birthday trip was October 2018 to various museums in Ireland/Scotland/England as well as visit some friends (it was my 40th so a bigger trip than normal).
My Missouri Adams line wasn’t in Missouri long. They went from Virginia to Missouri (where it joins the Walton line) to Texas (as Waltons) an then on to Southern California in more recent generations where is meets up with Jeffries (from Ireland). I can go pretty far back on the Adams line on Ancestry.com (late 1400s to England) but I have spent less time validating the quality of the data. It could likely be wishful connections. The Averill line is far easier since so many use it for their DAR applications so there is plenty of evidence.
LikeLiked by 1 person
Haha well I’ve been doing it since I was 15, and I’m now 41 so that helps – but I have done it professionally, both as a researcher and also as a “heir hunter” (ie tracing family when someone dies without leaving a will – not sure how much of a thing that is in America!). But I packed in the heir hunting job a couple of years ago as the MD of the company was – how can I put this politely? – a narcissistic sociopath. Yeah, that about sums it up!
And – yes – I meant to include the Smithsonian in my list! I think that’s amazing that you and your husband have your own birthday treats and special trips. I haven’t gone to as many museums etc here as I’d like (the last 18 months notwithstanding!), but my husband and I do certainly try! Its a little more complicated now with our ‘new’ dog (ie new since February) but I’m sure we’ll get there this autumn!
Ha – well my IG is trentonpeapod (don’t ask – I’m not sure I could adequately explain) – which most recently has been dog-focused!
LikeLike
I am so fascinated with the idea of being an heir hunter. I had never heard of that before so maybe it is not an American thing? But oh how I have longed for a wealthy, unknown relative to leave me everything!
Admittedly, I have had reservations with leaving our dog for the trip. She’s 13 1/2 now. She has a gaggle of “uncles” who will house sit in exchange for food in the fridge and wine but it gets harder to leave her, the older she gets.
I added you to IG and as you can see, mine is mostly made up of pictures of my dog and dinosaurs- as well as food and home repair. We have two old homes (one city and one country) and they are always in need of something. And I discovered that paint stores will give me a preferred customer discount if I explain I am only doing it to annoy my spouse (i.e. hot pink bathroom)
I am so happy to have connected. On my father’s side, there have been a number of cousins reaching out- especially after discovering that one great grandfather who spread his jonny apple seed across 4 states from Virginia to Texas. Somehow, most of the generations following all ended up in California!
LikeLiked by 1 person
I think in America intestacy works a little differently as I think its managed by actual probate courts who do the investigating of heirs, but it varies state by state. Here in the UK it is a legal requirement that an institution has to report any funds it holds of a person it knows is dead to the government, where they are compiled and a daily list is created. Companies like the one I worked for then check that list and trace any living beneficiaries. I worked on two cases where the benies were American. One was very sad, as the deceased was a deeply unhappy person and had been found dead by the local authorities a few weeks after she had died (not pretty), and I was able to contact her sister who put me in touch with her 2 kids. One of whom used to be a racing driver. He started off as a bit of a dick, but then was surprisingly nice. The other one was a Jamaican family who had moved to (mostly) New York, and one of the brothers then left for England and never went back, and then they all lost touch. So along come I, saying “You remember your brother? Well he got married, got a divorce and died in London. Surprise!”. But they were all really sweet. One of the nieces was in a horrible situation with her husband in some Bumfuck, North Carolina kind of place. She didn’t want her share of the money until she had set up a secret bank account that her husband – who she was planning on leaving – didn’t know about. Eventually one of the other nieces came to the UK to pick up his ashes. I’d left the company by then (I may have mentioned narcissistic sociopath boss….?). I enjoyed the work though, especially as I also got to do a lot of private research for clients, ie traditional genealogy stuff. I preferred that side of it, to be honest.
I enjoyed having a speed scroll through your IG, I have to say. And your little girl Eleanor looks so utterly lovely! You have an amazing eye for design and furniture too. (Is that enough of a creepy stalker vibe yet?!)
I know what you mean about leaving the fur babies (a term I actually don’t like). I think I said we’ve only had Juno since the end of February, and she had been in kennels for at least 4, if not 6, years – and she’s only 8. She’s settled in with us absolutely fine, although recall can be a bit iffy and things like ‘sit’ are a bit too esoteric for her. (If I hold up a treat and press her butt down she just looks aggrieved and as if I’ve beaten her.) She is certainly a character, and we’re just giving her space to decompress and let her personality out. Which seems to be working. She does need more canine socialisation though. Not that she’s vicious, but she sees most dogs as things to be scared off, especially large dogs and most of all huskies. They are a definite trigger for her!
I will stop now, otherwise you’ll get a potted history of all my past dogs!
That great-grandfather sounds like an incredibly interesting story! You know, if you wanted to write up anything, I would be very glad to host a ‘guest blog post’ kind of thing for you. Just a thought!
Anyway, hope that you’re well!
LikeLike
I realize this entry is from 2014 and you have probably found out in the intervening time about your Towne connection, but just in case.
Mary Towne is the great-grandaughter of Edmund Towne (my 10th ggf). Edmund is the brother of Sarah Cloyse, Mary Estey (my 10th ggm) and Rebecca Nurse (also my 10th ggm) and all three were accused with Mary and Rebecca being hanged in September and July.
Another brother of theirs, Jacob, is my 10th ggf as well.
LikeLiked by 1 person
Hi Bret. I hadn’t actually twigged to the Towne connection along with the others, so thank you!
LikeLiked by 1 person
My son sent me the link for this and both Sarah and Ann are also related to me . Sarah is I believe my 10th great grandmother and Ann my 9th or 10 great aunt. Still trying to get more info as to the exact relationship
LikeLiked by 1 person
Hi Tina – Well thank you to your son for finding me out and sending you the link! I’m happy to help in any way in figuring that relationship out! Just let me know! 🙂
LikeLike
Thank you and I’m going to try to get the info from a cousin who started our family ancestry page to see if he can get me the info that was some how removed from the group page 1st
LikeLiked by 1 person
Haha no problem! 🙂 I might even be able to find you some more cousins!
LikeLike
Thank you that would be great but I’m hoping to get the info so its easier to find more family . Just waiting to hear back from him
LikeLiked by 1 person